禾健禾美

商鲸瞭望

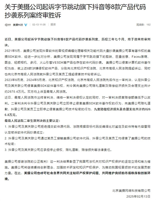
字节跳动代码抄袭案有结果了!对知识产权保护立场坚定

人气: 929 来源:九派新闻

近日,美摄公司起诉字节跳动旗下抖音等8款产品代码抄袭系列案,迎来终审判决。字节跳动被判赔8266.8万元。

《哪吒2》出圈又出海 是如何实现全球跨越的?

人气: 876 来源:新华网

2月13日起,《哪吒2》将在澳大利亚、新西兰、美国、加拿大、南非、埃及、新加坡、日本和韩国等海外市场正式上映。

跨境犯罪的末日来了!看中泰联合发布的声明

人气: 946 来源:新华社

2月8日,中国政府与泰国政府发布《关于面向未来、以人民为中心,加强全面战略合作伙伴关系,推进更为稳定、更加繁荣、更可持续的中泰命运共同体建设的联合声明》。

TikTok进军德国物流,或为TikTok Shop落地做准备?

人气: 621 来源:出海产业笔记

近日,TikTok又传来重磅消息,平台正筹备在德国推出其物流解决方案,加速欧洲业务布局的同时,或为TikTok Shop落地做准备。

美国对中国商品加征10%关税 商务部、外交部发声!

人气: 788 来源:新华社

近日,美国总统特朗普签署行政令,对进口自中国的商品加征10%的关税。

DeepSeek大模型朋友圈正在扩大 都有哪些云巨头?

人气: 723 来源:第一财经

2月5日,京东消息称京东云已上线DeepSeek-R1和DeepSeek-V3模型。据悉,百度智能云、华为云、阿里云、腾讯云、360数字安全、云轴科技等多个平台早已宣布上线DeepSeek大模型。

被台湾年轻人疯抢,泡泡玛特在全球复制“爆火”神话

人气: 994 来源:出海产业笔记

泡泡玛特在中国台湾火了,引发了不少业内人士的思考。

所有人都在讨论的“DeepSeek”,究竟是啥?

人气: 749 来源:央视新闻、中央广电总台中国之声

近日,受中国人工智能初创公司DeepSeek冲击,美国人工智能主题股票遭抛售,美国芯片巨头英伟达股价历史性暴跌,纳斯达克综合指数大幅下跌。